สำนักงานประกันคุณภาพการศึกษา วพม. LogIn
    SAR    
 

ข. ความสัมพันธ์ระดับองค์กร

ภาพประกอบ


 เพิ่มข้อมูล ]



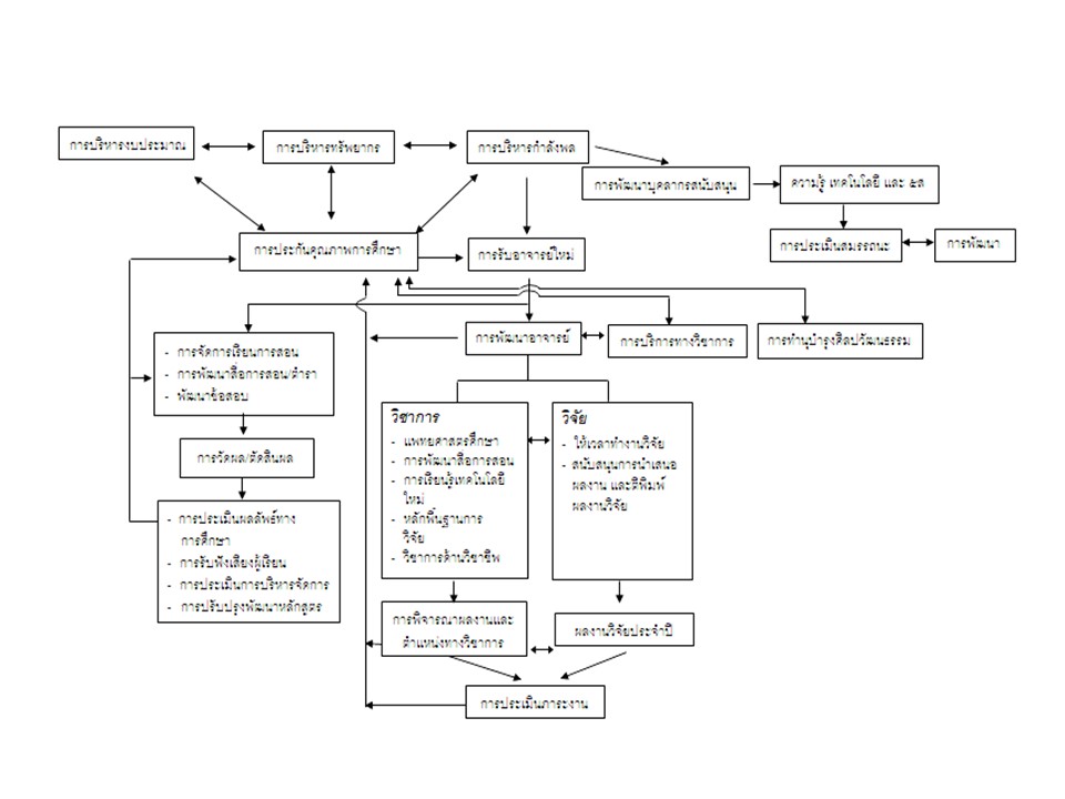
(1) โครงสร้างองค์การ

       ภาควิชาสรีรวิทยามีอาจารย์หัวหน้าภาควิชาเป็นหัวหน้าหน่วย มีรองหัวหน้าภาควิชา และผู้ช่วยหัวหน้าภาควิชาจำนวน 2 นาย โครงสร้างองค์กรจะประกอบด้วย บก.ภสว.กศ.วพม. ฝ่ายงบประมาณและส่งกำลังบำรุง ฝ่ายวิชาการ ฝ่ายปฎิบัติการ ฝายวิจัย โดยมีการแบ่งมอบหน้าที่และความรับผิดชอบงานบริหารของภาควิชา ดังนี้

  • หัวหน้าภาควิชา รับผิดชอบงานกำลังพล บริหารหลักสูตร และการเงิน วางแผนพัฒนาและอำนวยการ ประสานงาน ในงานทุกด้านงาน
  • รองหัวหน้าภาควิชา รับผิดชอบงานงบประมาณ และส่งกำลังบำรุง
  • ผู้ช่วยหัวหน้าภาควิชา (1) รับผิดชอบห้องปฏิบัติการ และ งานบริการวิชาการ
  • ผู้ช่วยหัวหน้าภาควิชา (2) รับผิดชอบงานธุรการ ประกันคุณภาพการศึกษา

       นอกจากนี้ได้มอบหมายงานให้อาจารย์ที่ยังไม่มีตำแหน่งบริหารภายในภาควิชา รับผิดชอบงานด้านวิจัย และงานทำนุบำรุงศิลปวัฒนธรรม และงานบริหารการจัดการเรียนการสอนรายวิชาโดยการทำหน้าที่เป็นเลขานุการ พร้อมกำหนดบุคลากรของภาควิชาในงานที่สอดคล้องกัน เพื่อให้เกิดผลสำเร็จต่อพันธกิจของภาควิชา 

       ภาควิชาสรีรวิทยา ได้แต่งตั้งคณะกรรมการ 7 ส รับผิดชอบการจัดทำแผนการดำเนินกิจกรรม 7 ส กำกับติดตามการดำเนินการตามแผน และรับการตรวจประเมินจากคณะกรรมการ 7 ส ของ วพม.

       ระบบการกำกับดูแลของภาควิชาสรีรวิทยา ประกอบด้วย

  • การประชุมคณาจารย์ประจำเดือน โดยมีวาระการประชุมหลัก ได้แก่ 1) เรื่องแจ้งของหัวหน้าภาควิขาฯ  2) การบริหารจัดการและพัฒนาหลักสูตรรายวิชาที่รับผิดชอบ 3) เรื่องสืบเนื่อง  4) เรื่องอื่น รวมถึงการทบทวนรายงานทางการเงินและงบประมาณของภาควิชาเป็นประจำตามวงรอบโดยมีการจัดทำบันทึกการประชุมทุกครั้ง
  • การประชุมเจ้าหน้าที่ ภสว. ก่อนเปิดภาคการศึกษา เมื่อมีวาระแจ้งและทุกสิ้นปีงบประมาณ
  • การจัดทำ มคอ.3 และ มคอ.5 
  • การจัดทำรายงานภาระงานประจำปีของอาจารย์
  • การจัดทำรายงานการประเมินตนเองตามแนวทางพัฒนาสู่ความเป็นเลิศ (SAR) ของภาควิชา
  • การตรวจประเมินคุณภาพภายในประจำปี ซึ่งเป็นส่วนหนึ่งของระบบและกลไกการประกันคุณภาพการศึกษาของ วพม.
  • การรายงานผลการดำเนินการโครงการฯ ที่ภาควิชาได้รับการจัดสรรงบประมาณ
  • การสรุปการใช้ สป.สิ้นเปลือง และสรุปค่าจ้างสอน ประจำปีงบประมาณ
  • การควบคุมภายในประจำปีงบประมาณ และการรายงานผล (เพิ่มเติมในปีงบประมาณ 63)

(2) ผู้เรียน ลูกค้าอื่น และผู้มีส่วนได้ส่วนเสีย

        ความต้องการและความคาดหวังของผู้เรียน ลูกค้าอื่น และผู้มีส่วนได้ส่วนเสียของ ภสว.กศ.วพม. แสดงในตาราง

ตารางที่ 1-7 ความต้องการและความคาดหวังของผู้เรียน ลูกค้าอื่น และผู้มีส่วนได้ส่วนเสีย

ผู้เรียน/ผู้มีส่วนได้ส่วนเสีย

ความต้องการและความคาดหวัง

นพท./นศพ.วพม. ชั้นปีที่ 2

  • ได้รับการพัฒนาความรู้/ทักษะตาม learning outcomes ที่กำหนดไว้ในหลักสูตรมีการเรียนการสอนตามตารางสอน
  • มีการเชื่อมโยงเนื้อหาที่เรียนรู้กับการใช้ประโยชน์ทางคลินิก
  • มีสิ่งอำนวยความสะดวกและสิ่งสนับสนุนการเรียนรู้ที่พอเพียง มีคุณภาพ
  • มีระบบให้คำปรึกษาและช่วยเหลือผู้เรียนที่มีปัญหาในการเรียนรู้
  • มีช่องทางรับเรื่องร้องเรียน และข้อเสนอแนะจากผู้เรียน
  • มีส่วนร่วมในการพัฒนารูปแบบการจัดการเรียนการสอน
  • มีระบบการการขออุทธรณ์ผลการสอบและขอทราบผลการสอบ
  • ได้รับการพัฒนาเมื่อสอบไม่ผ่านเกณฑ์รายวิชา

นพท./นศพ.วพม. ชั้นปีที่ 3

(วิชาเลือก )

นรพ.วพบ. ชั้นปีที่ 1

กองการศึกษา

  • นำกระบวนทัศน์การเรียนรู้ (Learning paradigm) และการประเมินผลเพื่อพัฒนาผลการเรียนรู้ (Assessment for learning) ไปสู่การปฏิบัติอย่างเป็นรูปธรรม
  • ส่งเสริมให้ผู้เรียนเป็นเจ้าของกิจกรรมการเรียนรู้ (active student participation)
  • พัฒนาความรู้/ทักษะตาม learning outcome ที่กำหนดไว้ใน มคอ. 3
  • ประเมินผลการเรียนรู้ตาม learning outcome ที่กำหนด ทั้ง formative และ summative evaluation โดยนำผลการประเมินความก้าวหน้ามาพัฒนาผู้เรียน
  • พัฒนารูปแบบการจัดการเรียนการสอน/ ประเมินผล โดยเฉพาะรูปแบบการเรียนรู้ที่ผู้เรียนสามารถเข้าถึงได้ตลอดเวลาผ่านเทคโนโลยีสารสนเทศ (e-learning)
  • การสอบข้อเขียนให้ใช้ระบบการสอบของ ศสท.วพม.

หน่วยแพทยศาสตรศึกษา

  • จัดทำและส่งรายละเอียดหลักสูตรรายวิชา (มคอ. 3) และรายงานผลการดำเนินการรายวิชา (มคอ. 5) ตามกำหนด

อาจารย์ภาควิชาอื่นๆ

  • การประสานงานที่ดีอย่างต่อเนื่อง และการรับฟังข้อเสนอแนะเพื่อพัฒนารายวิชา

ลูกค้าบริการวิชาการ

  • องค์ความรู้ด้านวิทยาศาสตร์ที่ถูกต้องตามหลักวิชาการและทันสมัย

สำนักงานพัฒนางานวิจัย

  • ส่งโครงร่างการวิจัยที่ได้รับการอนุมัติจากคณะอนุกรรมการพิจารณาโครงร่างวิจัย กองทัพบก รายงานความก้าวหน้า และสรุปผลการวิจัยตามกำหนด

แผนกห้องปฏิบัติการ/แผนกเครื่องช่วยฝีก/แผนกประเมินผล/ศสท.วพม.

  • มีการประสานงานที่ดี และการประสานงานล่วงหน้า

ผู้ปกครอง

  • มีการสื่อสารเพื่อแจ้งให้ทราบกรณีบุตร/ธิดา มีปัญหาในการเรียนรู้
  • มีระบบช่วยเหลือผู้เรียนที่มีปัญหาในการเรียนรู้



 LIST OF ABBREVIATIONS